在當前數字化的浪潮下,數據已經成為勞動、土地、知識、技術以后的第五大生產要素,“數據就是資源”已成為共識。8月21日,財政部正式印發《企業數據資源相關會計處理暫行規定》,對于符合規定定義和確認條件的數據資產,可確認為無形資產或存貨。數據資源會計處理方式的確定,意味著數據將作為資產正式被納入會計報表,
數據價值凸顯。
如何認識入表,到底要怎么實現入表,是當下大家關注的問題。億信華辰數據資產入表實務系列直播邀請了畢馬威金融數字化賦能咨詢全國主管合伙人陳立節,與大家分享在入表實務操作過程中遇到的痛點難點以及一些解決建議。
一、數據資源范圍認定

在實操過程中碰到的第一個最大的難題是范圍的認定上,因為范圍太廣。比如說人行有發布一個《數據資源目錄編制指南》,它對數據資源的定義非常之廣泛——“所有業務經營管理過程中產生的電子類的數據,都稱之為數據資源。”
對于企業而言,除了紙質文件,其他的所有數據基本上都是以電子形式存儲的。按照人行的數據資源的定義來講的話,除紙質文件外都屬于數據資源。數據資源量太大了,到底怎么辦?是所有數據資源都去梳理一遍?還有數據資源里面相對來講要去做一些重點的劃分、優先級的排布呢?所以這是現在大家碰到的最最直接的第一個問題。

建議要做一個初步的梳理,對于企業而言要結合行業特性,不同行業可能梳理的過程、重點圈定的范圍是不一樣的。
針對所有以電子形式存儲的數據資源,首先劃定哪些數據資源你認為更可能符合財務對于數據資產的認定。那財務對于數據資產的認定是有三個條件:第一是合法持有、控制,第二是可以精確計量,第三是有未來的現金流入的或未來的經濟利益流入的。
針對三個條件,可能不需要每一個數據項盤到這么細的顆粒度,可以以類型來稍微歸類。比如企業一般擁有系統日志、歷史表、配置表、中間表等很多的技術類數據,按照認定來講都屬于數據資源,但從財務的視角來看認為他未來可能對企業能直接帶來經濟利益的可能性比較低,或者認為對他以貨幣來精確計量的難度會比較大,那這類數據一開始就要把它先暫時劃掉。那還有一部分數據是業務經營活動過程中天天用到的,管理層也關心的,比如采集了客戶相關的數據,交易、合約信息就是非常重要的,未來產生經濟利益的可能性會相對大一點,那這類數據比較傾向于先圈定。
確定下來哪些業務數據企業認為最重要,未來最有可能產生經濟利益,就可以圈定了。這個過程一般需要由業務來判斷,可以通過開展業務部門的初步訪談或篩查,即訪談業務部門平常自己經常用到的數據是哪些?未來能夠更好的支撐業務發展需要什么樣的數據?通過兩個視角的業務訪談和篩查基本上就能圈定哪些數據對企業而言意義非常重大,就可以先圈定了。
當然這個圈定的過程,可以有很多不同劃分的視角,可以圈定一個系統,舉例子企業可能有有幾十個系統,先大致的摸排比如CRM客戶關系管理系統非常重要,要把它納進來。還可以按照真正的業務類型來劃分,舉例子哪個部門的數據是比較關鍵的, 哪個部門的數據可能不是那么關鍵的,也可以做一輪的排查和劃分。
所以在范圍認定上首先要篩查完以后確定一個圈,在圈內集中開展下一步的工作,在圈外的可以往往后放一放。
二、數據資源盤點及類型認定
如果說第一步在圈定范圍,只是一個叫梳理。那么第二步要開展的就是具體要做盤點工作。

固定資產盤點就是盤庫存,同樣的未來數據資產要入表也需要盤點,而且這個盤點會比較復雜、細致,需要定盤點的方案和模板。
盤到什么顆粒度呢?一是盤到具體數據的具體類型,比如說數據到底是基礎數據、還是這個報表應用數據,要盤點到顆粒度是最細最細顆粒度的,要盤到表、字段。二是會盤到具體的集成的、應用的數據資源,可能不是簡單的一張報表或一個字段,也不是簡單的一個指標,是一個非常綜合的可以把它稱之為數據產品或者一類的所謂的解決方案。
提問:數據的模型是不是不屬于數據資源?以前這些數據模型、算法、規則,可能當時在開發軟件的時候已經把它作為無形資產已經認定進去了,那是否現在就可以不作為數據資源?
回答:這個應該把它一分為二來看,因為在原有的無形資產的體系下確實有一部分數據資產跟軟件是揉在一起的,舉個例子:開發了一套系統平臺工具,肯定已經柔了很多的數據規則、算法模型,當時開發系統的時候已經把相關的成本費用都已經作為軟件來入賬了,那這時候盤點要不要盤?
建議是盤點的過程中還是要進行一定程度上的梳理,因為歷史的可以不去做追溯調整,但24年重新要開發一套軟件工具就要去梳理,開發的這套軟件工具里面哪些是屬于真正的軟件,哪些是屬于這里面數據資源,要做精細化管理的。未來一旦涉及到這類數據資源 ,一定要單獨把它拿出來,不能再把它繼續歸到軟件里面了,未來要去新增數據資源,按照新的流程來進行識別、分類和判定,如果符合入表的要求了,就可以直接入數據資產科目。

盤點過程非常復雜,有4塊核心的工作步驟:
一是要開展盤點培訓,盤點這項工作一般來講牽頭部門只負責組織具體盤點工作,具體盤點一定是業務部門自己做的,那一定要對業務部門要有相應培訓,從系統內容與底座關系、資產盤點統籌要求、盤點工作關注重點介紹盤點工作,并介紹各類盤點模板填寫要求。
第二開展數據資產盤點工作,組織風險、運營等XX個部門的業務與技術人員分批次進行集中盤點,比如說有些部門可以先盤,有些部門可以后盤,有些系統可以先盤,有些系統可以后盤
第三持續跟進盤點問題,在盤點的過程中會遇到很多的問題,業務不理解廠商不理解,模板怎么填等。要對接業務與技術人員,持續了解盤點情況,針對盤點中出現的問題進行解答,并形成問題清單,幫助后續盤點人員順利開展盤點工作。
第四數據資產發布與維護,編寫數據資產檢核規則,對接數據資產平臺發布數據資產盤點成果;對存量變更數據資產與模型團隊、盤點人員進行確認并在資產平臺統一維護。
開展完范圍的認定、重要數據資源的盤點,形成數據資源的目錄之后,接下來就要來做判定了?怎么判斷呢,要參考現有的會計準則。
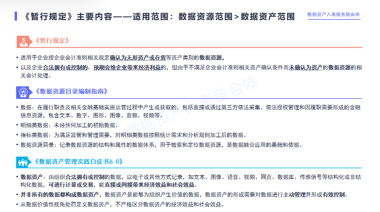
財政部發布的這個暫行規定里,針對可以作為資產入表的兩類是有明確說法的,針對無形資產,明確提出來了外購的無形資產和企業自行研發的數據資產要區別來對待。
外購的數據資產首先要滿足三個條件:一是外購的數據資產的權屬能否很清晰的認定,二是能否獨立可靠計量、是否有單獨管理,三是未來經濟流入。第三個未來經濟流入判定非常關鍵,外購的數據到底未來有沒有經濟流入是會牽扯到第一條確權的問題。如果在確權的過程中法律條款對方不同意,不授權把數據再對外去做第二次的銷售,那不可能靠二次銷售來產生價值利益,只能看未來能否利用外部數據去打造自己的產品,通過自己的產品去產生未來的經濟利益,可以認為它是可以間接的帶來經濟利益收入的。
針對自研數據,包括基于采集的數據再去加工的報表、算法、模型、指標、標簽、畫像、圖譜,同樣也要符合上述提到的三個認定條件,第一個屬于確權,第二就涉及到能否獨立計量,
第三未來經濟利益。開發的數據產品、模型應用,到底未來能不能產生經濟價價值,如果企業把數據產品化了, 到數據交易所去申請,并把產品上架了,認為應當未來是可以有經濟利益流入的,就符合第三條原則。
提問:如果數據不對外去交易,不拿到交易所掛牌上市,能否證明是可以有經濟利益的?
比如說打造一套內部營銷數據產品,幫助業務部門提高了營銷的成功率,提高業績,是否經濟利益
回答:當然算。但得證明給審計師看,開發的營銷端
數據應用到底對業務是否有真正的屬于經濟利益的流入,或者通過能夠降低成本也是一種經濟流入。
比如說加強了風控提高了自動化效率,但是要證明給審計師看。能否精確預估未來經濟利益,又會結合到無形資產的使用年限,因為如果你就是無形資產入表的話,未來無形資產就要做按使用年限進行攤銷的。比如說固定資產一臺電腦按照5年來攤銷,100萬每年攤銷20萬,同樣的數據資產如果要滿足認定的話,未來的使用年限可以在五年,每年都可以帶來經濟利益的,要做這樣一個認定的 ,這時候可能就需要企業給審計師一個項目計劃書或者是產品規劃書,講解企業開發數據產品應用于哪個場景、服務于哪個部門,投入多少錢 ,預計產出效益。
三、數據資源確權

數據20條淡化了數據的所有權,提出來的三權分制:包括數據資源的持有權、數據的加工權使用權、數據產品的經營權三種權利。
第一未來企業不論去買數據還是聯合開發數據產品,一定要在法律條款里面把這個三種權利進行相應的界定。誰擁有什么、甲方乙方到底分別擁有什么、還是都都擁有、誰給你什么樣的授權 ,這個都要進行認定的。在法律合規的基礎上簽訂相應的協議, 把相應數據的權屬做好認定。
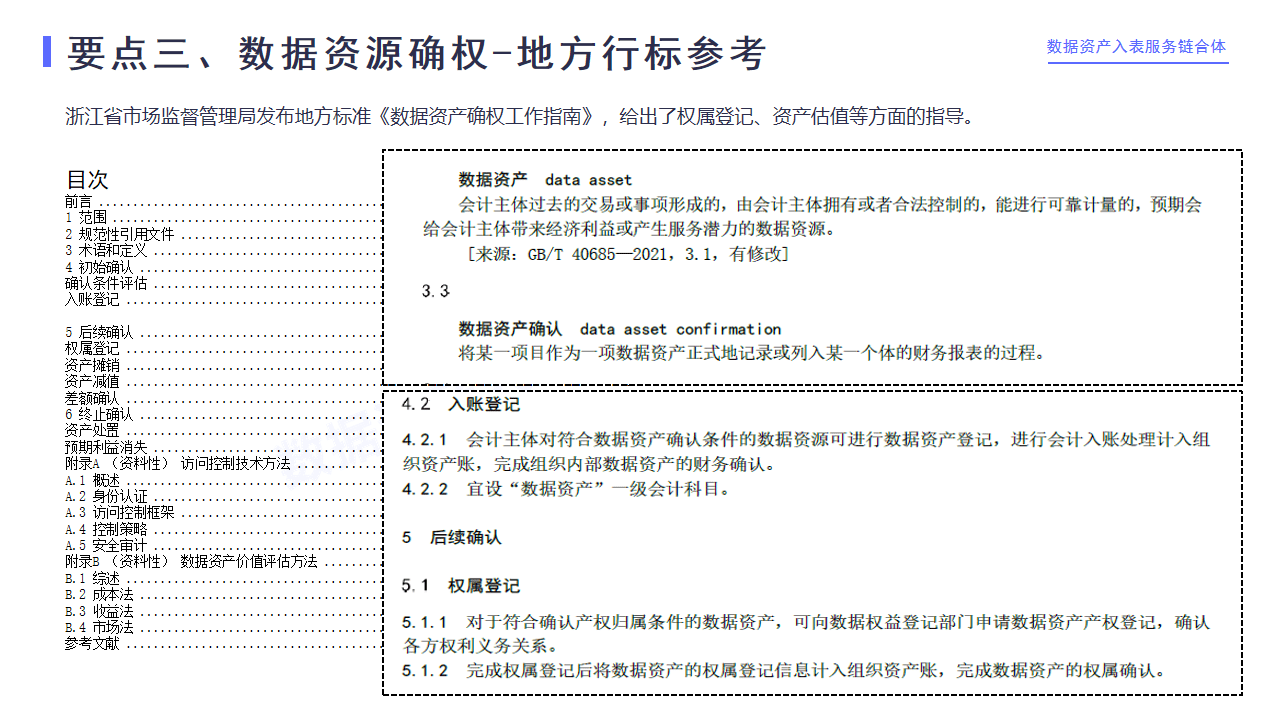
第二就是現在有很多數據交易所可以提供數據確權的工作。前面提到的確權是企業自己去確權,通過去簽訂相應的合同去獲取對方的授權,很多時候也可以借目前整個數據要素的生態來實現確權。比如數據交易所在審核上架你的數據資產的過程中,就會引入到第三方的機構去出具相應的評估意見 ,通過審核后一般會發一張數據資產的產權登記證。
當然可能在各地不一樣,圖上是浙江的數據確權的一個地方指南,每個地方的有關數據資產確權登記的條例都不太一樣,但總體是可以借助交易所幫企業實現數據資產的確權和認定,一旦拿到了數據相關部門頒發的數據產權登記證,就是實現了確權的背書。
總的來說,在國家指引的基礎上企業自行開展確權基礎上,還可以找一些地方的交易所登記機構來開展產權登記。
第三還要講企業內部的確權,企業確權是針對獨立法人進行的確權,數據是企業的,但是企業擁有它最后怎么去落呢?在做財務管理時,固定資產的管理一定會有對應的卡片,它的歸屬部門的,同樣的數據資產未來也要歸屬部門,做精細化管理,也是為了方便未來屬主部門、主責部門維護管理所擁有的數據資產。
四、開展全生命周期的管理

現代數據資源的全生命周期包括采集、傳輸、存儲、使用、交易、刪除、銷毀等,實際會更復雜,比如數據使用里有數據的訪問、導出、加工、展示等場景,這些工作就要圍繞內部確權的結果來開展。
舉例子:客戶數據確權了一個客戶主管部門,那客戶主管部門一定要把客戶數據怎么采集的、采集完之后是怎么進行管理的、怎么進行加工的、怎么進行使用的要講清楚,這過程中需要IT支持的,比如說通過什么方式傳輸、在哪個系統間交互傳輸、有哪些存儲、銷毀到底是怎么來處理的、有沒有備份等等一系列的過程,既要有業務的確證,要做精細化的管理和記錄,又要有技術部門提供基礎支撐。
如果業務部門不做精細化的管理會有兩大影響:
第一影響核算:如果沒有很清晰的成本歸集,沒有清晰的全生命周期成本管控,最后告訴財務要錄多少賬,財務不確定對不對;沒有做精細化的成本記錄和歸集,審計師也不認,財務也沒法記賬。財務記賬一定要有原始憑證的,原始憑證就從數據資源的生命周期各個階段來,要有單據要有記錄的。
第二影響披露:財政部的披露要求,硬性的必須要披露的是披露數據資產的變動情況,同時還要求企業可以自愿披露這些數據的詳細信息。(自愿披露企業可以不披露,但要提醒的是,行業頭部企業明確有很詳盡的披露,那后續的企業也會跟著披露。)
五、以交易流通為驅動的數據產品建設及運營

如何給審計師證明未來數據資產是有現金流,要以產品來證明。一定要把數據打造成產品,才更有佐證去證明未來是有經濟流入的。所以要求企業開展數據產品的打造,要做好從產品規劃、產品設計、整個產品全生命周期的相關的管理流程,如果沒有,很多時候就很難說服審計師認可入表。
在現代數據資源入表的情況下,如果實質(經濟流入)很難判定,那形式就很關鍵了。哪怕出一套數據產品的管理辦法,有數據產品的運營部門,有崗位產品經理、運營經理,還有數據產品項目規劃,通過這些形式上的東西讓審計師相信未來就是有經濟利益,只有獲得認可才能入表。
六、數據資產價值評估

這一次財政部的規定對于數據質產的初始計量只允許以成本計量,但是數據資產定價和估值跟數據資源的入表可以是獨立的。舉例子:數據資產入表可以指入100塊錢,但是估值說它值1萬塊錢,并且可以進行披露 。第二也允許做定價。企業的數據資產放到交易所,交易所現在都有很多的價格引擎會幫你定價,甚至可以自己定價。

在正式開始評估前,需要有兩部分工作內容進行討論確認:
一是關鍵業務場景確認,到底什么時候該用成本法,什么時候該用市場法。定價的時候該用市場法,估值的時候該用收益法,計量的時候用成本法,一定要有清晰的界定。每種產品用的方式不一樣。第二是未來在估值的過程中,也同樣的要考慮到使用年限,尤其是在用收益法來做估值的情況下更要考慮到它的使用年限。
其實數據入表和估值、定價是三件獨立的事,但是中間又會牽扯到很多關聯,場景是互相依賴的。
如果您對數據入表還有疑問,可私信億信華辰學習了解。
(部分內容來源網絡,如有侵權請聯系刪除)